-
[2019 서울하드웨어해커톤] 4일차 : Peripheral I/O 사례 공유(I2C, PWM)IT/Tizen 2019. 8. 23. 19:06

* 스케쥴

* LiDAR & 미세먼지 센서 동영상
* 사례 공유 : LiDAR 센서
- 발표자 : 타이젠 스페셜리스트 방진석 연구원
- RPI3 Model B+ 보드 기반
- LiDAR 센서 발표자료
tizen 교육-gcamp-lidar.pdf2.23MB- LiDAR 센서 소스코드
- LiDAR 센서 핀맵

발표자료 중 - LiDAR 읽고 쓰기 위한 비트 전달

발표자료 중 - OLED 핀맵

발표자료 중 - OLED 주소

발표자료 중 - OLED 비트 단위 전달

발표자료 중 - OLED Page당 8비트

발표자료 중 * 사례공유 : 미세먼지 센서
- 발표자 : 타이젠 스페셜리스트 방진석 연구원
- SDTA7D 보드 기반
- 미세먼지 센서 발표자료
tizen sdta7d uart 예제.pdf0.69MB- 미세먼지 센서 소스코드
- UART RX 테스트 프로그램 : 시리얼 포트, TCP/IP, UDP/IP 터미널 프로그램 (시리얼 통신 프로그램)
- SDTA7D와 먼지센서를 연결하기

발표자료 중 - UART 핸들 열기

발표자료 중 - 먼지센서 출력 데이터

발표자료 중 * 사례 공유 : 서보모터
- 동영상
- 발표자 : 다인시스 안효복 대표
- SDTA7D 보드 기반
- 참고자료
DSA5101_Tizen_DeviceDriver-r10.zip8.37MB- 블루투스 아키텍처

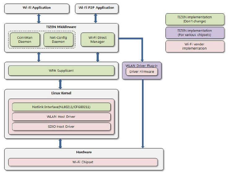
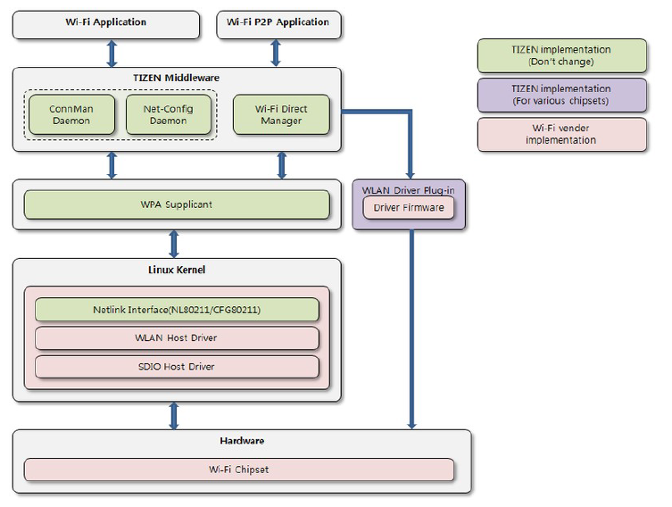
발표자료 중 - 와이파이 아키텍처

발표자료 중 - 문자 디바이스 드라이버 등록 함수 예시

발표자료 중 - I2C Peripheral Bus

발표자료 중 - PWM

발표자료 중 - Servo Motor 연결하기

발표자료 중 'IT > Tizen' 카테고리의 다른 글
타이젠 스튜디오 관련 에러 발생시 대처 방법 (0) 2019.09.07 [2019 서울 하드웨어 해커톤] 6일차 : Nubison Cloud with Tizen (0) 2019.09.01 SDC19 프로모션 코드[Dev Promo Code] (1) 2019.08.31 [2019 서울 하드웨어 해커톤] 5일차 : SmartThings with Tizen (0) 2019.08.30 타이젠 + 제어컨트롤러 (2) 2019.08.27 [2019 서울 하드웨어 해커톤] 3일차 : Peripheral I/O 기본(GPIO, I2C, SPI) (0) 2019.08.23 [2019 서울 하드웨어 해커톤] 2일차 : 타이젠 환경설정(SDTA7D) 및 드라이버 개발 기초 (0) 2019.08.18 [2019 서울 하드웨어 해커톤] 1일차 : 타이젠 환경설정(RPI3) 및 앱 개발 기초 (0) 2019.08.17 '19년 타이젠에 대한 간략한 소개 영상 (0) 2019.08.06 [동영상 강의] Tizen IoT : Nubison과 연동하기 (0) 2019.08.04